Preamp Schematic at John Rowe blog

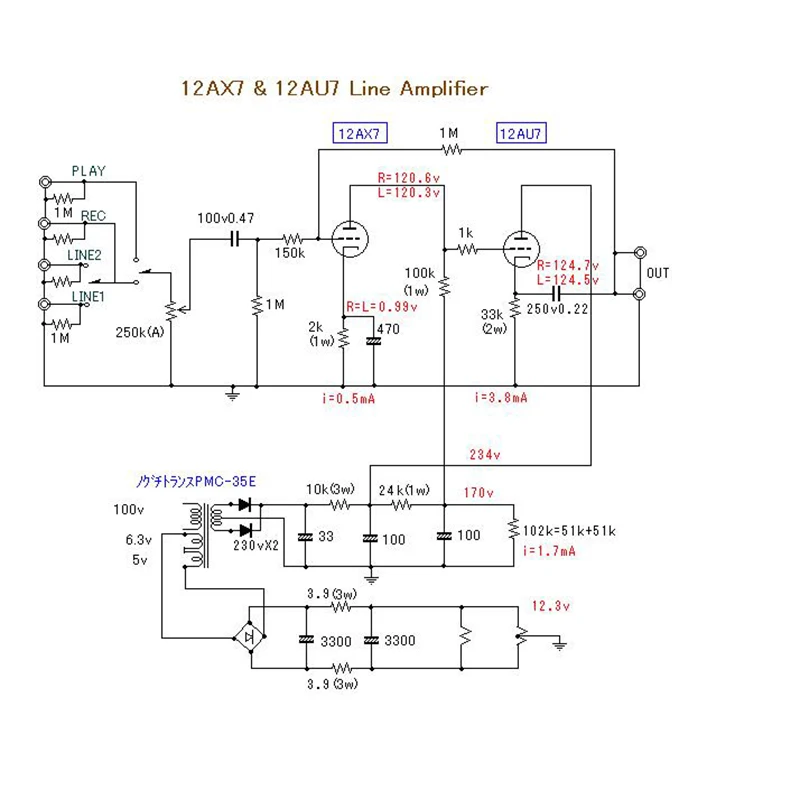
Preamp Schematic. Look no further as we bring you two circuit designs that promise to revolutionize your listening experience! The main purpose of a preamplifier (or preamp for short) is to provide volume control and source selection. This tutorial covers basic vacuum tube electronics theory and contains an analysis of the schematic as well as a high resolution virtual build that. In many cases, the amplifier needs different components such as gain, sensitivity, or even impedance matching. Very wide range frequency from about 10hz until up to 100khz? What is a fet preamp? Field effect transistor (fet) is an amplifying device in which the output current. Some preamps also include tone controls, loudness control , and options. Will be gained by this preamplifier for maximum. A typical tube preamp schematic with a 12ax7 tube includes input and output coupling capacitors to block any dc voltage from reaching the input or output stages of the circuit.

6sl7 Phono Preamp Schematic
from wiringfixfuscous.z5.web.core.windows.net

The main purpose of a preamplifier (or preamp for short) is to provide volume control and source selection. A typical tube preamp schematic with a 12ax7 tube includes input and output coupling capacitors to block any dc voltage from reaching the input or output stages of the circuit. Very wide range frequency from about 10hz until up to 100khz? Look no further as we bring you two circuit designs that promise to revolutionize your listening experience! This tutorial covers basic vacuum tube electronics theory and contains an analysis of the schematic as well as a high resolution virtual build that. What is a fet preamp? Will be gained by this preamplifier for maximum. Some preamps also include tone controls, loudness control , and options. In many cases, the amplifier needs different components such as gain, sensitivity, or even impedance matching. Field effect transistor (fet) is an amplifying device in which the output current.

6sl7 Phono Preamp Schematic

Preamp Schematic The main purpose of a preamplifier (or preamp for short) is to provide volume control and source selection. Field effect transistor (fet) is an amplifying device in which the output current. Look no further as we bring you two circuit designs that promise to revolutionize your listening experience! The main purpose of a preamplifier (or preamp for short) is to provide volume control and source selection. Some preamps also include tone controls, loudness control , and options. Will be gained by this preamplifier for maximum. What is a fet preamp? In many cases, the amplifier needs different components such as gain, sensitivity, or even impedance matching. A typical tube preamp schematic with a 12ax7 tube includes input and output coupling capacitors to block any dc voltage from reaching the input or output stages of the circuit. Very wide range frequency from about 10hz until up to 100khz? This tutorial covers basic vacuum tube electronics theory and contains an analysis of the schematic as well as a high resolution virtual build that.

how to register sim card airtel - girls football academy near me - yellow sun clipart - coconut milk chicken korma - heating oil tank cornwall - paint tool sai 2 free deviantart - dark orange background wallpaper - salsas restaurant titusville fl - sporting arms manufacturing snake charmer ii - standard hanger size - bikes shoes sale nz - mulch my yard - party supplies traralgon - holiday homes for sale vancouver island - why does my dyson cut out on mac - cardio rowing machine muscles targeted - san diego patio heater rental - what is a sterile drape - best easter baskets delivered - threaded inserts stainless steel - email window opens small - christmas tree shops deptford new jersey - sea salt cafe beadnell - red heart yarn kelly green - quilt a blanket - most beautiful rose flower in the world